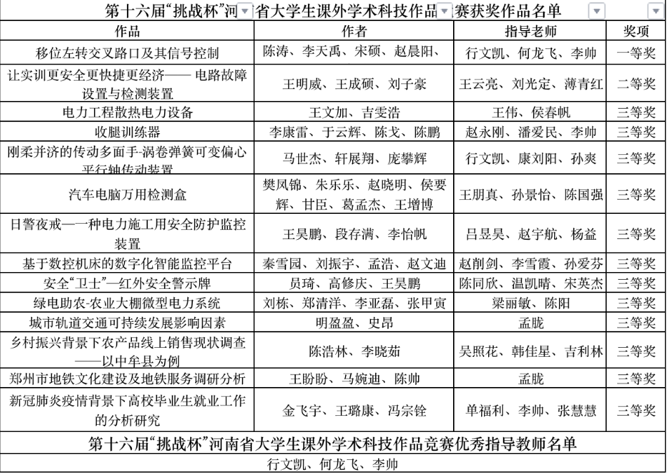
近日,由团省委、省教育厅、省社科院、省科协、省学联联合主办的第十六届“挑战杯”河南省大学生课外学术科技作品竞赛结果公布。我校14件作品获奖,其中获一等奖1项、二等奖1项、三等奖12项,3名教师荣获“优秀指导教师”称号。其中机电工程学院获得一个一等奖,一个二等奖,三个三等奖优异成绩。

本届大赛自启动以来,得到了学校党委的高度重视,多次听取团委备赛情况汇报,并对各项工作给予全程指导。备赛期间,团委多次通过线上线下相结合的方式组织培训,对参赛团队作品进行深入指导、打磨,不断丰富项目思路和内容,为大赛成绩的取得打下了坚实基础。
“挑战杯”系列竞赛被誉为中国大学生学术科技“奥林匹克”,是国内大学生最关注最热门的全国性竞赛,也是全国最具代表性、权威性、示范性、导向性的大学生竞赛。此次成绩的取得充分展现了我校创新创业的育人成果。今后,我校团委将以大赛为契机,继续发挥“挑战杯”等赛事的育人功能,进一步加强学生科技创新能力培养,以实际行动更好推动我校“挑战杯”等双创赛事工作的高质量发展。